Sustainability

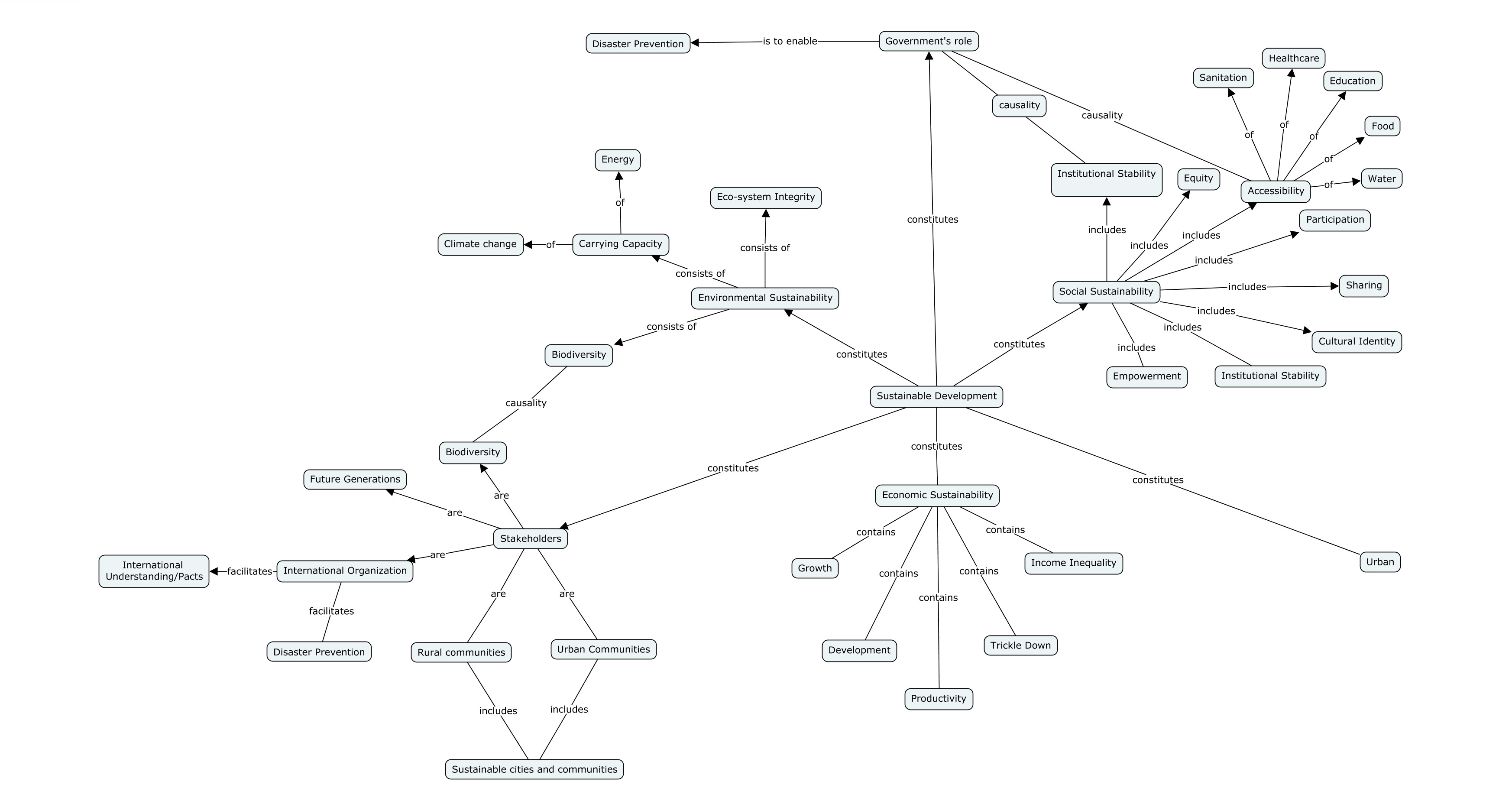
An important aspect of sustainability is Sustainable Development. The multiple facets of sustainable development found post research are illustrated in the map below, which is a non-exhaustive representation of the complex problem .

Sustainable Developmet Map, Author: Anviksha R. Busa